Сеялка ЗС - 4.2

Сеялка ЗС-4.2, предназначенная для рядового посева семян зерновых (пшеница, рожь, ячмень, овес), зернобобовых (горох, фасоль, соя, чечевица, бобы, чина, нут, люпин), мелкосемянных культур (рапс, горчица), сыпучих и среднесыпучих семян трав, с одновременным внесением минеральных удобрений и прикатыванием почвы в засеянных рядках. Может быть использована для посева семян других культур, близких к зерновым по размерам семян и нормам высева (гречиха, просо, сорго и др.)
Описание
Характеристики
Фото
Описание

Сеялка ЗС-4.2, предназначенная для рядового посева семян зерновых (пшеница, рожь, ячмень, овес), зернобобовых (горох, фасоль, соя, чечевица, бобы, чина, нут, люпин), мелкосемянных культур (рапс, горчица), сыпучих и среднесыпучих семян трав, с одновременным внесением минеральных удобрений и прикатыванием почвы в засеянных рядках. Может быть использована для посева семян других культур, близких к зерновым по размерам семян и нормам высева (гречиха, просо, сорго и др.)

Вместо шестеренных редукторов на сеялке установлены вариаторы, отдельно на валы зерновых и на валы туковых высевающих аппаратов, что дает возможность бесступенчатой регулировки норм высева как семян, так и удобрений. 

Пружинно-гидравлический механизм управления сошниковой группой позволяет устанавливать точную глубину заделки семян, которую можно изменять с помощью прикатывающих колес в широких пределах от 10 до 100 мм.

Сеялка может быть оснащена маркерами, на которых установлены отдельные гидроцилиндры, что облегчает управление ими механизатором из кабины трактора.
Сеялки имеют высокую маневренность при транспортировке на поля, перевод сеялок в рабочее положение из транспортного и наоборот занимает небольшое время и выполняется одним механизатором.
Сеялки комплектуются транспортным устройством, что позволяет перемещать их по дорогам общего назначения без применения дополнительных транспортных средств.


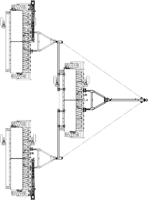
эскиз УС-3

Сеялка имеет возможность составления в двух - трех сеялочный агрегат. Щелкните по изображению для увеличения.


Характеристики
Характеристика
Единица измерения Значение
Тип сеялки                                                                               Механическая, прицепная
Рабочая ширина захвата м 4,2 
Производительность за 1 час основного времени га/час до 5
Рабочая скорость км/час 8-12
Транспортная скорость км/час 15
Масса кг 2700
Ширина захвата м 5
Суммарная установленная мощность кВт 9,87
Габаритные размеры рабочем положении, без учета вылета маркера:    
Длина мм 3700
Ширина мм 5850
Высота мм 1780
Объем бункеров, л:    
Зерна   1000
Удобрение    750
Норма высева кг/га 2...350
Число рядков шт 28
Расстояние между сошниками см 15
Тип сошника   Дисковый
Глубина заделки семян мм 10-100
Агрегатируется с трактором класса   1,4 и выше
Фото

Оформить заявку

Сайт использует файлы cookie, обрабатываемые вашим браузером. Подробнее об этом вы можете узнать в Политике cookie.
Принять Настроить Отклонить